浙江省环境科技股份有限公司【官网】
环境科技,浙江省环境科技股份有限公司,浙江省环境科技,浙江环境科技,环境科技公司
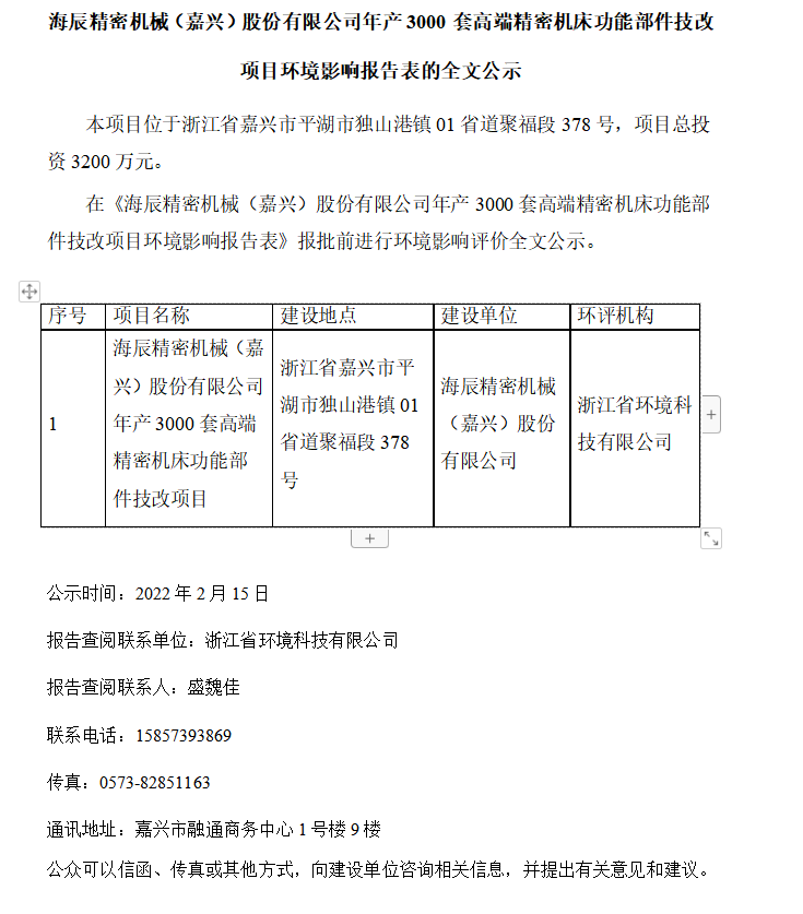
项目公示
海创达研发中心项目报告表-报批稿公示
浙江长龙航空创新智能维修保障主基地-公示